Dial Plan Visualizer

Discussions related to FreePBX
User avatar
swtech
Site Admin
Posts: 6
Joined: Mon Jan 27, 2025 9:32 pm
Contact:

Dial Plan Visualizer

Post by swtech »

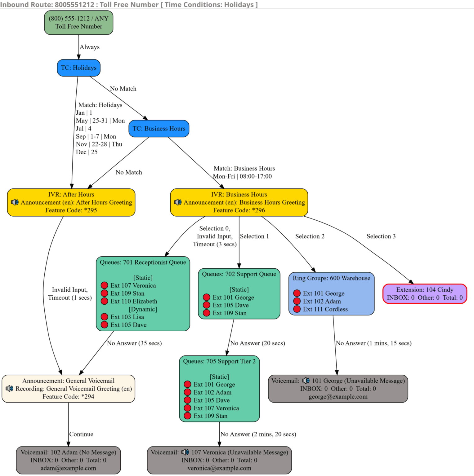
I've been spending a lot of time in FreePBX lately and I came across this module called Dial Plan Visualizer.

It gives you a easy to understand visual representation of you call flows, queues, IVRs etc.

You can find it on Github here: https://github.com/madgen78/dpviz
Screenshot of Dial Plan Visualizer
Screenshot of Dial Plan Visualizer
dpviz-example-1-scaled-e1760816168378-1528x1536.png (153.96 KiB) Viewed 97 times
Dennis - Owner
phone: 902.400.3978
web: swtechsolutions.ca